Pla de prevenció de càncer de coll uterí
A DKV apostem per la promoció de la salut
-
Les proves de detecció precoç (citologia i prova del VPH) ajuden a prevenir la malaltia.
-
El pla de prevenció està dirigit a totes les dones d'entre 25 i 65 anys.
-
Rebràs una invitació per participar-hi i podràs sol·licitar una cita amb el teu ginecòleg i indicar-li que vols fer-te la prova de diagnòstic precoç de càncer de cèrvix.

Què és el coll de l'úter?
L'úter està format per dues parts: el cos uterí, on es desenvolupa l'embaràs, i el cèrvix o coll de l'úter, que connecta amb la vagina.
Com es produeix el càncer de coll d'úter?
Es produeix quan les cèl·lules s'infecten pel virus del papil·loma humà (VPH) i creixen de manera descontrolada fins a formar un tumor.
El VPH es transmet fàcilment a través de les relacions sexuals, no és necessari una relació sexual coital per poder encomanar-se. La infecció no té símptomes i desapareix espontàniament la majoria de les vegades.
Però en un petit percentatge de casos en què la infecció es manté en el temps, es poden produir canvis en les cèl·lules del coll uterí que deriven en el desenvolupament de lesions premalignes i que podrien evolucionar a un càncer.
El tractament de les lesions precursores pot evitar la malaltia. Des de l'aparició de la lesió inicial fins a la formació d'un tumor invasor poden passar entre 10 i 15 anys, per la qual cosa es disposa d'un termini prolongat per detectar-lo, tractar-lo i curar-lo, disminuint així les probabilitats de desenvolupar aquest tipus de càncer.
Les proves de detecció precoç (citologia i prova del VPH) ajuden a prevenir la malaltia. A més, la vacuna contra el VPH protegeix de manera eficaç davant els principals tipus de VPH que causen càncer de cèrvix.
L'ús del preservatiu redueix notablement les possibilitats de transmissió del virus, però cal recordar que el contacte de genitals o sexe oral és suficient per poder encomanar-se.
En què consisteix el pla de diagnòstic precoç de càncer de coll uterí?
L'objectiu és reduir la morbimortalitat del càncer de coll uterí (cèrvix) mitjançant la reorientació de l'actual model de cribratge oportunista cap a un marc de cribratge organitzat de tipus poblacional, tot assolint progressivament la cobertura del total de la població diana.
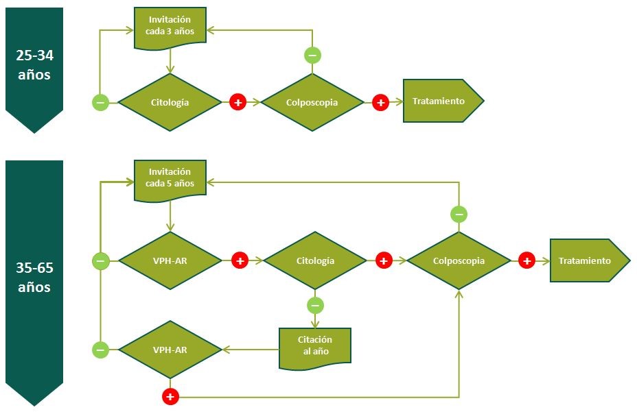
La prova primària de cribratge i l'interval entre exploracions depèn del grup d'edat:
-
Entre els 25-34 anys: citologia cada 3 anys.
-
Entre els 35-65 anys: determinació de VPH d'alt risc cada 5 anys.
Anualment es van incorporant províncies al pla de diagnòstic precoç de càncer de coll uterí de DKV fins a assolir la cobertura prevista. Al final d'aquest any 2023, hi haurà 13 províncies on s'haurà implantat el pla:
Província | 2020 | 2021 | 2022 | 2023 | 2024 |
---|---|---|---|---|---|
La Corunya | X | ||||
Àlaba | X | ||||
Alacant | X | ||||
Almeria | X | ||||
Astúries | X | X | |||
Àvila | X | ||||
Badajoz | X | X | |||
Balears, Illes | X | ||||
Barcelona | X | ||||
Biscaia | X | ||||
Burgos | X | ||||
Cadis | X | ||||
Càceres | X | ||||
Cantàbria | X | ||||
Castelló | X | ||||
Ciudad Real | X | ||||
Còrdova | X | ||||
Conca | X | ||||
Girona | X | ||||
Granada | X | ||||
Osca | X | ||||
Huelva | X | ||||
La Rioja | X | ||||
Lleó | X | ||||
Lleida | X | X | |||
Lugo | X | ||||
Madrid | X | ||||
Màlaga | X | X | |||
Múrcia | X | ||||
Ourense | X | ||||
Pontevedra | X | X | |||
Salamanca | X | ||||
Santa Cruz de Tenerife | X | X | |||
Sevilla | X | X | |||
Tarragona | X | ||||
Toledo | X | ||||
València | X | X | |||
Valladolid | X | X | |||
Zamora | X | ||||
Zaragoza | X | X |
A qui s'adreça aquest pla?
A totes les dones amb edats compreses entre els 25 i 65 anys que tenen o hagin tingut relacions sexuals, fent-se una prova concreta amb periodicitat determinada segons l'edat:
-
Entre els 25-34 anys: citologia cada 3 anys.
-
Entre els 35-65 anys: determinació de VPH d'alt risc cada 5 anys.
Com hi participo?
Si ets una mutualista de DKV, et trobes a la franja d'edat de 25 a 65 anys i vius a les províncies on s'executarà la campanya aquest any, rebràs per correu electrònic la teva invitació a participar-hi. Si no tenim el teu correu electrònic, entra a activa la teva targeta i proporciona'ns les dades de contacte.
El procés és molt senzill, només hauràs d'acceptar la invitació i demanar cita amb el teu especialista en ginecologia de referència, i indicar-li que vols fer-te la prova de diagnòstic precoç de càncer de coll uterí que et correspon per la teva edat. Si no tens correu electrònic, no et preocupis, rebràs la invitació per correu postal.
En què consisteix la prova?
La prova del cribratge de cèrvix és un procediment senzill i fàcil, es triga menys de cinc minuts i sol ser indolor. A la consulta de l'especialista en ginecologia recolliran una presa de mostra del coll de l'úter mitjançant un espècul que s'envia al laboratori per al seu estudi. Una vegada allà, es prepararà per a una citologia o per a la determinació del VPH.
Per programar la prova cal tenir en compte que no s'ha de fer durant la menstruació (ni durant els cinc dies posteriors), que no s'han d'utilitzar medicaments administrats per via vaginal ni mantenir relacions sexuals durant els dos dies previs.
Quin pot ser el resultat?
La majoria de les dones tindran un resultat de la prova normal. Si es detecten cèl·lules anormals o presència del VPH, el teu metge completarà l'estudi diagnòstic.
Enllaços d'interès:
Necessites ajuda?
Si estàs pensant a participar en els nostres plans de cribratge però tens dubtes, els resolem de la manera que triïs.

Posa't en contacte amb la teva sucursal més pròxima

Truca'ns

El cribratge de càncer de còlon té com a destinatària la població de risc mitjà, és a dir, homes i dones d'entre 50 i 69 anys en què no hi ha antecedents personals o familiars.
Consisteix a fer-se, cada dos anys, un test de sang oculta en la femta. Si la prova no detecta sang, és poc probable que hi hagi un càncer colorectal. Passats dos anys, tornarà a ser convidat a participar en el pla.

El programa de cribratge de càncer de mama consisteix en la realització d'una mamografia cada dos anys a tota la població de dones mutualistes de 50 a 69 anys que, per la seva edat, tenen més risc de patir càncer de mama.
La mamografia digital és la prova més efectiva per detectar el càncer de mama. Consisteix en una radiografia del pit que, amb una radiació molt baixa i poc lesiva, és capaç de detectar lesions sospitoses dos anys abans que siguin palpables i de mida inferior a 100 micres.